
|
集中集熱分散供熱太陽能熱水系統 |
|
來源:中國太陽能產業資訊網 更新時間:2014-07-30 15:07:37
|
|
0 引言 隨著人們生活水平的不斷提高,對熱水使用的要求也越來越高,不僅僅滿足于洗澡用熱水,人們生活的很多方面都需要熱水,但是消費者在使用太陽能熱水器的體驗卻不是很好(經常壞、水壓不夠、舒適度不夠、使用麻煩),使很多用戶不愿使用太陽能熱水器,高層住宅數量不斷增加,給太陽能熱水器安裝加大了難度,一些太陽能熱水系統工程已經安裝,因系統設計存在缺陷,使用效果不好,有的集中集熱太陽能熱水系統,初期熱水價格高,用戶不愿意用,形成惡性循環,最后廢棄,有些陽臺式壁掛太陽能工程,使用效果不好,用戶拆了。結果是政府大力在“推”,開發商在“應付”,用戶滿意度不高,小區物業管理感到麻煩。 1 城鎮住宅用太陽能熱水系統需要滿足的要求一個好的太陽能熱水系統需要滿足以下要求: 1.安全、防雷、防凍、防過熱(燙傷)。 2.經濟、性價比高、使用成本低。 3.節能、效率高。 4.智能(具備遠程管理)、管理方便、售后服務快捷方便。 5.舒適、滿足用戶提高了的用熱水需要,調溫方便,出水壓力高。 6.最好不需要收費。 7.同建筑物結合良好。 8.各層住戶能平等享受熱水使用權利。 按照上述8個方面需求,太陽能熱水系統同其他熱水系統比較(見表1)。
一個好的太陽能熱水系統需要達到用戶、開發商、政府、物業管理四方滿意。 各方的需求不一樣,太陽能熱水系統的各方需求(見表2)。
2集中集熱分散供熱太陽能熱水系統 2.1集中集熱分散供熱太陽能熱水系統原理 由多個太陽能集熱器組成一個集熱系統,用多個家用貯水箱儲存熱水熱量,通過傳熱介質將太陽能集熱器收集的太陽能量輸送并通過換熱器傳遞給多個家用貯水箱的太陽能熱水系統,原理見圖1。
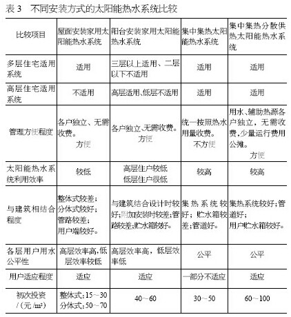
2.2 集中集熱分散供熱太陽能熱水系統優點 2.2.1 管理方便,用戶用水和輔助加熱用能每戶獨立(同家用太陽能熱水系統一樣),使用中不需要向用戶收費。集熱系統少量的運行費用進入公共設施(電梯、樓道燈)費用,各戶分攤。 2.2.2 系統效率高,太陽能集熱器共用,將太陽能收集的能量輸送給使用熱水的用戶,提高了太陽能集熱系統的使用效率。 2.2.3 與建筑物相結合,太陽能集熱設備安裝在屋面,與屋面結合為一體;熱媒輸送管道安裝在管道井;戶用貯水箱安裝在用戶陽臺、衛生間等部位。 2.2.4 各層住戶能公平使用熱水,多層、高層住宅的各層住戶都可以使用太陽能熱水,具備公平性。 2.2.5 使用舒適度較好,用戶貯水箱承壓運行,冷熱水等壓,調溫方便,熱水壓力高。 3集中集熱分散供熱太陽能系統關鍵技術 3.1 防止“能量倒輸”同時使系統高效運行,集中集熱分散供熱太陽能熱水系統中有多個貯水箱,每戶用水不同,會使每個貯水箱的溫度出現較大差別,當某個或某幾個用戶貯水箱溫度較高,在集熱循環某個時段,由于介質的溫度低于貯水箱中的水溫,傳熱介質經過換熱器時將貯水箱的能量帶到集熱循環系統中,這種現象稱“能量倒輸”。出現“能量倒輸”現象,對于這個或這些用戶將產生能量損失,就存在熱水使用不公平,因此集中集熱分散供熱太陽能熱水系統必須防止產生“能量倒輸”現象,但不能通過犧牲系統效率或設備壽命來解決。 3.2 保證均勻得熱,將集熱器收集到的太陽能能量均勻地輸送到每個用戶,使每個用戶能均衡的得到太陽能能量,公平地使用太陽能熱水系統提供的熱水,通過管道設計的同程或同阻力設計方法可以做到,滿足用戶隨時都能使用熱水的需求。 4不同安裝方式的太陽能熱水系統比較(見表3)
|
上一篇:保定新建住宅執行節能新標準
網站關鍵詞:海南太陽能, 海南太陽能施工, 海南太陽能方案設計, 海南熱泵工程, 海南中央熱水器, 海南新能源, 海南太陽能維修, 海南凈水器, 海南綠色建筑
Copyright ? 海南奧普佳新能源科技有限公司 瓊ICP備13002428號-1 技術支持:易訊天空

首頁




